trinityamps.com

Trinity Amps Guitar Amp Forum
It is currently Wed Dec 10, 2025 3:13 pm

All times are UTC - 5 hours [ DST ]




Post new topic Reply to topic  [ 170 posts ]  Go to page Previous  1 ... 4, 5, 6, 7, 8, 9  Next
Author Message
 Post subject: Re: Plexi Brown Mods
PostPosted: Sun Sep 09, 2012 1:45 am 
Offline
Experienced
Experienced

Joined: Fri Aug 27, 2010 8:57 pm
Posts: 226
Location: Dallas, Tx
sazafraz wrote:
Ok I have most of the parts for the brown mod. Still trying to pick a starting point

One question about r9 and the boost switch. In the layout for the plexi brown it seems that the .68 by pass cap is over the secondary 2.7k that's add to reduce the resistance to ~ 1.35 k. How about putting the bypass cap right across r9 always and then adding the second 2.7k as usual . Much of a difference ?

If you do that then you will have the boost all the time. Going from 2.7 to 1.3 resistance shifts the bias point of the tube but with the .68 cap on all the time you will hardly notice the difference.

_________________
Les

http://www.soundclick.com/unimind


Top
 Profile  
 
 Post subject: Re: Plexi Brown Mods
PostPosted: Mon Sep 17, 2012 1:50 am 
Offline
Experienced
Experienced
User avatar

Joined: Wed Aug 26, 2009 11:27 pm
Posts: 273
Location: Ontario
I have started to implement the brown mods with what parts i have so far

1. 100 k cathode res of of v2b and tone slope resister 33k. (I'm digging this so far)

2. coupling cap from v1a went to .0047 (still digging at this point)

3. used your rc network coming off the gain pot. Not the same value cap 620pf (now i find a little more gain) But way too much treb.

Now I went to look at the plexi schematic and I'm thinking you where looking to emulate the turned off normal volume pot that's attached as well to the input of v2. When I look at it should it not be the the 1meg res going to ground and effectively 235k (470k your value) in parallel with the 500pf or in your schematic (330pf)


Top
 Profile  
 
 Post subject: Re: Plexi Brown Mods
PostPosted: Mon Sep 17, 2012 3:26 pm 
Offline
Experienced
Experienced

Joined: Fri Aug 27, 2010 8:57 pm
Posts: 226
Location: Dallas, Tx
sazafraz wrote:
3. used your rc network coming off the gain pot. Not the same value cap 620pf (now i find a little more gain) But way too much treb.
Others have said that as well. I say yes it is bright but I would not say "too much treble". The one thing I noticed is when the master volume is turned way down, you do not get any low end from the PI or power tubes. In the 1959 circuit there is no master volume and you have a very bright preamp and you get the low end from the power section. At higher gain levels this gives a good balance of tone. Problem with EL84s is that they just do not have enough bottom end. So you will have to compromise and add some low end (or reduce some hi end) in the preamp. One thing to try is leaving off the .68uf on V2A cathode or change to higher value like 25uf.
sazafraz wrote:
Now I went to look at the plexi schematic and I'm thinking you where looking to emulate the turned off normal volume pot that's attached as well to the input of v2. When I look at it should it not be the the 1meg res going to ground and effectively 235k (470k your value) in parallel with the 500pf or in your schematic (330pf)
Well if the normal vol is off then you would be left with just the 470K to ground. So you would have a 470K/470K voltage divider which is what I originally had and will reduce gain by 50%. I then added the 1M/470K to reduce gain even more by 66% with the 330pf over the 1M. If you do it the other way, 470K/1M (1M to ground) you would only get a gain reduction of 33%.

Edit: This was a trick guys would do with Plexis to get a little more gain. If you set the normal volume around 4 or 5 (even though you were not plugged in) you would effectivly have 470K/720K or 470K/960K which would then only reduce gain by 25-30% instead of 50%.

_________________
Les

http://www.soundclick.com/unimind


Top
 Profile  
 
 Post subject: Re: Plexi Brown Mods
PostPosted: Mon Sep 17, 2012 5:22 pm 
Offline
Experienced
Experienced
User avatar

Joined: Wed Aug 26, 2009 11:27 pm
Posts: 273
Location: Ontario
Made a mistake in my original thought was late and while hey

Your trying to reduce 66% gain at this point?

Have not add the bypass cap at v2a yet

You had me till the trick edit (granted these have 500k (gain pots))

Going back to the plexi circuit
On the wiper of the normal channel you have 470k plus where ever the pot is set with (the) trick ~470k ish + some effect so say or 720-960 range too me is close enough to the 1meg going to ground.
Off the wiper of the bright channel you have 470k with 500pf bypass cap


Top
 Profile  
 
 Post subject: Re: Plexi Brown Mods
PostPosted: Tue Sep 18, 2012 12:06 am 
Offline
Experienced
Experienced

Joined: Fri Aug 27, 2010 8:57 pm
Posts: 226
Location: Dallas, Tx
sazafraz wrote:
Your trying to reduce 66% gain at this point?

Yes. I was getting fizziness and was thinking it was too much gain so in an attempt to reduce gain I made the voltage divider before V2 1M/330pf/470K. It did help reduce gain a little but now, after this discussion, I realize that I was reducing gain to the frequencies below whatever cutoff the 330pf was providing and leaving nothing but higher frequencies. That would explain the "too much treble" you and others are getting. Going with the stock values of 470K/500pf/470K should help as it will not reduce as much low frequencies. Maybe kurtlives or zaphod can help us understand what frequencies the cutoff is and how much they are cut in DB i.e. -3db or -6db etc.
sazafraz wrote:
Going back to the plexi circuit
On the wiper of the normal channel you have 470k plus where ever the pot is set with (the) trick ~470k ish + some effect so say or 720-960 range too me is close enough to the 1meg going to ground.
Off the wiper of the bright channel you have 470k with 500pf bypass cap

So the way I understand it, and I am still learning here, the 470K/470K divider will reduce the voltage by .5 or 50% using the formula R2/(R1+R2) for the frequencies below the cutoff off the 500pf cap. If you have 470K/960K (470K + close to half the normal vol pot value) you will get .67 or 33% reduction. You will have less reduction in those frequencies below the cutoff of the cap and therefore more signal is entering V2. Now if the normal vol was all the way up you would have effectively 470K/1470K (or 1.47M) and you would get .75 or 25% reduction. So even more signal in those frequencies are getting through.

So back to you're original question of should the 1M resistor be the one going to ground, if you want more of the frequencies below the cutoff of the cap (330pf or 500pf) then you could go with 470K/1M (1M to ground, cap over the 470K). 1M would increase those freqs by 18%. 1.2M would increase by 21%.

Like I said before the stock values of 470K/500pf/470K should be a good starting point then you can tweak to taste from there. But keep in mind that part of the "woody" plexi tone comes from reducing bass freqs in the preamp and bringing them back in the poweramp. IMHO. Though I think I may have reduced too much bass before. Now I went back to the stock values but my ears were hearing too much bass (or lower mids). So today I just went back to 470K/330pf/470K. I will play with that for a few days and see what my ears tell me.

_________________
Les

http://www.soundclick.com/unimind


Top
 Profile  
 
 Post subject: Re: Plexi Brown Mods
PostPosted: Tue Sep 18, 2012 12:56 am 
Offline
Experienced
Experienced
User avatar

Joined: Wed Aug 26, 2009 11:27 pm
Posts: 273
Location: Ontario
I under stand that this is a bright amp to start with. But that was brighter than it needed IMO

I Just fliped them around and it was better. Still had gain the bass was not as flubby as before i added the stage and I didn't immediately dial the treble pot to zero. Might play with 470k and some place in the middle. Since I have not the 2.7k v1 and the .68 on the boost switch yet will see where that lands me. Ima Slow and doing these things one at a time till I find what works for me to get things in a much browner way.

I know 330pf was from all under standing was in Ed's amp. Looking at schematics it seems to have drifted all over the place and just shot up in the latter years.

I'm not messing with the normal voicing cause I like how that is stock. Which is going to give me issues apparently when I get around to doing the cascade portion but thats another road. But now as of late the fizzys have become pro dominate and I need to solve that issue as well.


Top
 Profile  
 
 Post subject: Re: Plexi Brown Mods
PostPosted: Tue Sep 18, 2012 1:49 am 
Offline
Experienced
Experienced

Joined: Fri Aug 27, 2010 8:57 pm
Posts: 226
Location: Dallas, Tx
sazafraz wrote:
I under stand that this is a bright amp to start with. But that was brighter than it needed IMO
Now that I understand my mistake with the 1M in the voltage divider I would agree that it was too bright and I apologize to anyone that I have said it's not too bright. :oops: And my ears must have been telling me that before because I did go back to stock values.

Stephen, if you are following we should correct this in the Plexi Brown docs.
sazafraz wrote:
But now as of late the fizzys have become pro dominate and I need to solve that issue as well.
Welcome to my world. :evil: :lol: Maybe we should call it the "Plexi Fizzie Brown". :lol: But let's look at what you have done to this point and when you started noticing the "fizzies".
sazafraz wrote:
1. 100 k cathode res of v2b and tone slope resister 33k. (I'm digging this so far)

2. coupling cap from v1a went to .0047 (still digging at this point)

3. used your rc network coming off the gain pot. Not the same value cap 620pf (now i find a little more gain) But way too much treb.

You have only made these few changes. Do you have 820R or 470R for your PI bias resistor? I noticed a slight improvement with the fizzies going back to 820R on the PI bias. I wondering if it just has to do with putting these values from the 1959/1987 spec in front of the 18 watt PI and EL84s.

It does seem a little better for me now that I have gone to 6CM6s (viewtopic.php?f=7&t=3294) and altered the PI. I still have to tweak some more though as the fizzies are still there a little but not as bad as with the EL84s.

_________________
Les

http://www.soundclick.com/unimind


Top
 Profile  
 
 Post subject: Re: Plexi Brown Mods
PostPosted: Wed Sep 19, 2012 12:51 am 
Offline
Holy Ghost
Holy Ghost
User avatar

Joined: Sun Mar 13, 2005 4:10 pm
Posts: 7519
Location: Canada
Quote:
Stephen, if you are following we should correct this in the Plexi Brown docs.


I am following this. But let's just clarify the change being suggested.

_________________
Stephen
Web: www.trinityamps.com. Facebook: facebook.com/trinityamps. Twitter: @trinityamps


Top
 Profile  
 
 Post subject: Re: Plexi Brown Mods
PostPosted: Wed Sep 19, 2012 10:20 am 
Offline
Experienced
Experienced

Joined: Fri Aug 27, 2010 8:57 pm
Posts: 226
Location: Dallas, Tx
coco wrote:
I am following this. But let's just clarify the change being suggested.

Change R42 from 1M back to 470K. The 1M is actually attenuating too much bass.

_________________
Les

http://www.soundclick.com/unimind


Top
 Profile  
 
 Post subject: Re: Plexi Brown Mods
PostPosted: Wed Sep 19, 2012 7:23 pm 
Offline
Experienced
Experienced
User avatar

Joined: Wed Aug 26, 2009 11:27 pm
Posts: 273
Location: Ontario
Unimind wrote:
You have only made these few changes. Do you have 820R or 470R for your PI bias resistor? I noticed a slight improvement with the fizzies going back to 820R on the PI bias. I wondering if it just has to do with putting these values from the 1959/1987 spec in front of the 18 watt PI and EL84s.

It does seem a little better for me now that I have gone to 6CM6s (viewtopic.php?f=7&t=3294) and altered the PI. I still have to tweak some more though as the fizzies are still there a little but not as bad as with the EL84s.


I've read through all of those before but I'm not about to make a lot of changes to the PI PA section just yet ! I do have a 820 and will try that at least. as it will reduce the drive to pa. (just don't do what I did when i first built it and go too high as I had a really quiet amp with a 470K res in by mistake :oops: )

Lets see the fizzys where always there from day one before mods just not as predominant And seem to be only there when the amp is more on the pinned side of things. To me they seem like higher freq riding on low notes. And since pushing the treble side of things up with 1959/1987 spec, your more than likely right on this adding more to the fizzy syndrome.

At this point I only have the parts to change is the 1meg down to 470k on the input of v2 and the 2k7 from 820R on the the cathode of v1. I though I ordered a .68 but looks like I did not and a couple of other parts I forgot as well. So at this point I'm putting the soldering iron down till I compile another parts list. Which will leave me to play in the wood shop for a couple of weeks.

Now some radical fizzy theory
:bugeye: (maybe just in my head but need someone with more tube knowledge than me to look at it) Cause its been a long time since I was in school for electronics and just about as long since I've look at theory of it.

This amp was originally designed as a practice amp in like mid 60's. Was not designed like most early stuff to be played to the max. Until guys like Clapton, Townshead , Hendrix and too many others started cranking plexi's to the max cause while that is rock and roll. I've been scouring the net for the last two days looking at Schematics of 18watters 16watters basically anything with two el84's in them. and looking at PI and Pa sections. As well as looking at modern as well as vintage 1959 and 1987 as well as jtm 45 stuff. Now for most of the old stuff I'm guessing the original schematics where originally draw'n on cocktail napkin's and so forth as the stuff got refined it started to show on paper by what I'm finding 1969 1970 ish . As well as the stuff drawing out from guys who have redrawn from having an actual late 60's amp in font of them.

Sort got side tracked there just remember what I said early about not being designed to be pinned in the early years.

Now looking at the big 50 and 100 watters the all seem to have a unbalanced plate resistor scheme on the PI usually one is 82k and the other is 100k which seems to set the plate v off ~10 with that small 47-100 pf cap across it ( And I'm still WTF ) and I know the cap was added in the attempt to fix. Is this creating some sort of out of phase oscillation that help's to cancel the high freq fizz we all love so much or is it something completely different. Most of the El84 schematics I found had the standard 100k on both sides but most where copy's of the original marshall one, but not all. Looking at some of the home brews and at least one known manufacture that there was an unbalance in them any where from the 82k/100k to 100k/120k aswell as a small value cap.

Now back to radical fizzy theory.

I Just guessing that this was developed over the early years and never did get added to the 18 as they was to busy gettting the 50 and100 watters fizzy free.

Anyway some values of resistors and caps are going on my shopping list but if anyone else is inclined to explain it or has the parts to give a try let me know how it turns out :hmmm:


Last edited by sazafraz on Thu Sep 20, 2012 9:26 pm, edited 1 time in total.

Top
 Profile  
 
 Post subject: Re: Plexi Brown Mods
PostPosted: Thu Sep 20, 2012 9:23 pm 
Offline
Experienced
Experienced
User avatar

Joined: Wed Aug 26, 2009 11:27 pm
Posts: 273
Location: Ontario
oops edit to double post


Top
 Profile  
 
 Post subject: Re: Plexi Brown Mods
PostPosted: Fri Sep 21, 2012 2:47 am 
Offline
Novice
Novice

Joined: Fri Jul 01, 2011 9:59 pm
Posts: 78
I killed fizzies 100% with the Paul ruby mod but with some added tweaks - I am using a lower zener value than Paul suggested in his article. Paul's suggestion of a zener value slightly over the cathode idle voltage worked ok on my amps but there was still some swirly fizzies and once I added a vvr they would come back with a vengeance when I dialed down the vvr

I putzed with a bunch of things for a few months and nothing really worked. Eventually I started messing with the zeners on the ruby clamp and tried some progressively lower values thinking that in order for the clamp to work with the vvr, it had to clamp lower voltages - well, in spite of me being somewhat of a noob it worked out very well - it not only killed the swirlies completely at high vvr settings, but I can also dial the VVR way down without the swirly buzz too. I think there are 5v zeners in my amps now

I was concerned about the effect of the low zener values when the vvr was off or barely trimming the voltage but it seems to work fine anyway and it sounds great - 5 or 6 months of heavy use on the amps. There is a thread from a few months ago at Ampgarage

I know its a band aid but it works really well

my 2 cents

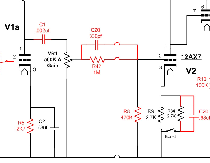
Dumb q - looking at the brown schem in the resources section I do not see r42 unless I am blind? I too agree that the amps are a little bright and thought I would make this change


Top
 Profile  
 
 Post subject: Re: Plexi Brown Mods
PostPosted: Fri Sep 21, 2012 10:48 am 
Offline
Experienced
Experienced

Joined: Fri Aug 27, 2010 8:57 pm
Posts: 226
Location: Dallas, Tx
Hey Lindsay, was wondering if you would chime in. I still would like to hear some clips of your amp. I tried the Ruby mod but it did not work. I may need to try lower values zener like you did.

I have been wanting to get more bottom end out of the power section and came across a "FAT STACK" output transformer. Says it really adds tight bass and bottom end. I would like to know how it sounds. The other thing about the Fat Stack is that all the descriptions and feedback from people say that it does not have the "fizzie" sound of a typical 18 watts. I read something else that someone replaced their OT with a "beefier" OT to get rid of the "fizzies". I wonder if the fizz is just in how the 18 watt OT is designed when pushed hard and all these other "fixes" are just bandaids to compensate.

Lindz wrote:
Dumb q - looking at the brown schem in the resources section I do not see r42 unless I am blind? I too agree that the amps are a little bright and thought I would make this change

R42 is the mix resistor coming off of VR1. Should be 470K not 1M.
Attachment:
V1aMixResistorR42.jpg
V1aMixResistorR42.jpg [ 84.57 KiB | Viewed 19896 times ]

_________________
Les

http://www.soundclick.com/unimind


Top
 Profile  
 
 Post subject: Re: Plexi Brown Mods
PostPosted: Fri Sep 21, 2012 10:59 am 
Offline
Expert
Expert
User avatar

Joined: Sun Feb 17, 2008 4:47 pm
Posts: 960
Location: Toronto, Canada.
One thing I've seen mentioned on 18W.com is if your using 6V6s or 6CM6's is the use of a different OT. It's something I'd like to try.
Using say a Deluxe (BF Fender) OT, so 20W at around 6K-8K.

_________________
http://pdfelectronics.com


Top
 Profile  
 
 Post subject: Re: Plexi Brown Mods
PostPosted: Fri Sep 21, 2012 12:04 pm 
Offline
Experienced
Experienced
User avatar

Joined: Sat Jul 22, 2006 2:59 pm
Posts: 480
Location: Vancouver B.C. Canada
coco wrote:
Quote:
Stephen, if you are following we should correct this in the Plexi Brown docs.


I am following this. But let's just clarify the change being suggested.

Quite right Stephen. I'm having trouble following this thread. It seems it's still evolving and not ready for prime-time just yet. What are we up to version 12 now?


Top
 Profile  
 
 Post subject: Re: Plexi Brown Mods
PostPosted: Fri Sep 21, 2012 2:05 pm 
Offline
Novice
Novice

Joined: Fri Jul 01, 2011 9:59 pm
Posts: 78
OT's - I tried a few (Trinity, Classic Tone, BBQ) though all were said to be 18 watt types so I assume they were similar to the original 1974x specs - all buzzed

the 82/100k plate resistors mentioned earlier intrigues me vs the 100k/100k in the 18 watt - seems to make sense as a possibility when you read about why it is unbalanced in plexis and other amps

would be an easy experiment for someone except that I do not want to remove the Ruby mod in my amps to try it and my amps do not buzz as is anymore.

The only Fat Stack with specs for 18 watters I saw when I was looking before was Mercury Magnetics and was pricey but I suppose if it works what the hell ..... If it beefed up the bottom end that would be cool too. Not a cheap experiment though.

If you can deal with the bandaid fix try a Ruby clamp with low value zeners first - way cheaper. Maybe try the unbalanced resistors too


Top
 Profile  
 
 Post subject: Re: Plexi Brown Mods
PostPosted: Fri Sep 21, 2012 3:07 pm 
Offline
Experienced
Experienced

Joined: Fri Aug 27, 2010 8:57 pm
Posts: 226
Location: Dallas, Tx
Stoo wrote:
Quite right Stephen. I'm having trouble following this thread. It seems it's still evolving and not ready for prime-time just yet. What are we up to version 12 now?
It is still evolving mainly due to the "fizziness" as all the changes from the original were to help reduce the fizziness. I thought that the 6CM6s helped with the fizz but it turns out I was just not pushing them as hard. Now I have adjusted the PI tail to drive them harder and the fizz is back in full force. It is just a little darker and a fair bit louder with the M6s. I am now really thinking it is the OT that is the problem not the design.

_________________
Les

http://www.soundclick.com/unimind


Top
 Profile  
 
 Post subject: Re: Plexi Brown Mods
PostPosted: Fri Sep 21, 2012 3:20 pm 
Offline
Experienced
Experienced

Joined: Fri Aug 27, 2010 8:57 pm
Posts: 226
Location: Dallas, Tx
Lindz wrote:
the 82/100k plate resistors mentioned earlier intrigues me vs the 100k/100k in the 18 watt - seems to make sense as a possibility when you read about why it is unbalanced in plexis and other amps

I have done this in my amp and I cannot tell the difference. This is ok if you mix your channels into one side of the PI but I don't think you want this running your normal channel into the other side of the PI. You want them the same on each side.
Lindz wrote:
The only Fat Stack with specs for 18 watters I saw when I was looking before was Mercury Magnetics and was pricey but I suppose if it works what the hell ..... If it beefed up the bottom end that would be cool too. Not a cheap experiment though.

Yeah I found that as well but $200+ for an OT is a bit more than I wanted to spend. I thought I saw somewhere that Hayboer had a 18 watt Fat Stack OT but now I cannot find it anywhere. Under $100 would be ideal but I would consider up to $125 for a beefy OT maybe.

_________________
Les

http://www.soundclick.com/unimind


Top
 Profile  
 
 Post subject: Re: Plexi Brown Mods
PostPosted: Fri Sep 21, 2012 3:53 pm 
Offline
Experienced
Experienced
User avatar

Joined: Sat Jul 22, 2006 2:59 pm
Posts: 480
Location: Vancouver B.C. Canada
Unimind wrote:
Stoo wrote:
Quite right Stephen. I'm having trouble following this thread. It seems it's still evolving and not ready for prime-time just yet. What are we up to version 12 now?
It is still evolving mainly due to the "fizziness" as all the changes from the original were to help reduce the fizziness. I thought that the 6CM6s helped with the fizz but it turns out I was just not pushing them as hard. Now I have adjusted the PI tail to drive them harder and the fizz is back in full force. It is just a little darker and a fair bit louder with the M6s. I am now really thinking it is the OT that is the problem not the design.

:thumbsup: Keep up the good work! I'm hoping once you guys get it all ironed out Stephen will offer an mod/upgrade kit for us stock Trinity 18 guys!


Top
 Profile  
 
 Post subject: Re: Plexi Brown Mods
PostPosted: Fri Sep 21, 2012 5:31 pm 
Offline
Novice
Novice

Joined: Fri Jul 01, 2011 9:59 pm
Posts: 78
I will say one more time that I am pretty confident in the Ruby mod as I describe - 100% fix on my 2 builds here, one using the Trinity OT in my Trinity kit and my combo build using a BBQ. Both are Unimind's original "brown" values but with no cascade switch

Had a Classic tone in the amp with the BBQ before but blew it up (actually blew up 2) doing some stupid noob things, ha ha. It was fizzy too

On each amp the stock ruby mod worked about 50% (i.e. less fizz) but still had some fizzies. I later added an additional diode clamp across the cathode resistor and that cured it the rest of the way on these amps when they were still cathode biased (see earlier in this thread). That was great but I wanted to try to tighten up the bass from there.

Once I went fixed bias/solid state rectified (wanted tighter bottom end and wanted to use big first filter cap without zapping the rectifier tube) I no longer had the diode clamp on the cathode resistor and fizzies were back at that 50% level and once I added the vvr they were back with a vengeance as I dialed down the voltage. I liked what was happening with the tone but it was at the expense of the fizzies coming back

Fast forward a few months and several different tries at fixing it and I messed around with the Ruby mod values and managed to solve it 100%. The low value zener Ruby mod cured it absolutely 100%, repeatable (in my amps), including dialing down the vvr (whole amp scaled). A couple 18watt.com guys that were involved in my Ampgarage thread when I was working through this verified similar results I believe though I can't remember their usernames off hand. I could probably look it up if I can find that thread over there

Of course I know its a bandaid and some people will prefer to "fix" it in the design but it works very well in 2 amps here that both have very swirly fizzy overtones without it


Last edited by Lindz on Fri Sep 21, 2012 5:36 pm, edited 1 time in total.

Top
 Profile  
 
Display posts from previous:  Sort by  
Post new topic Reply to topic  [ 170 posts ]  Go to page Previous  1 ... 4, 5, 6, 7, 8, 9  Next

All times are UTC - 5 hours [ DST ]


Who is online

Users browsing this forum: No registered users and 38 guests


You cannot post new topics in this forum
You cannot reply to topics in this forum
You cannot edit your posts in this forum
You cannot delete your posts in this forum
You cannot post attachments in this forum

Search for:
Jump to:  
Powered by phpBB® Forum Software © phpBB Group