trinityamps.com

Trinity Amps Guitar Amp Forum
It is currently Fri Oct 17, 2025 12:39 am

All times are UTC - 5 hours [ DST ]




Post new topic Reply to topic  [ 7 posts ] 
Author Message
PostPosted: Sat Aug 24, 2019 12:39 pm 
Offline
Friend
Friend

Joined: Tue Sep 13, 2011 6:16 pm
Posts: 25
Hello everyone! Built the 18W TMB some years ago! Love it!
I pretty much use the normal channel though.
The TMB channel voicing has to much bass for my taste. Even with bass control in 0.

I wish I could have in the TMB channel the same voicing of the normal channel but with the gain of the TMB I have now.
Anyone can recommend a change to decrease that bass and voice it more like the normal channel but maintaing more or less the gain?

Thought about changing the tone stack bass cap but then I thought it probably wont change much.
Perhaps I should change cathode bypass capacitor?
Weird thing is that the normal and TMB channel have the same cathode resistor & cap in the first stage..

Thanks!! :P


Top
 Profile  
 
PostPosted: Sun Aug 25, 2019 8:37 pm 
Offline
Expert
Expert

Joined: Sat Dec 04, 2010 3:42 pm
Posts: 519
Location: Qualicum Beach, BC
The two preamps are identical, so changing the cathode resistor or capacitor won't help. The TMB channel just has an extra gain stage and a cathode follower. You could try decreasing the value of C4, the capacitor on the bass control. Try .01uF or even .0047uF.

There's a neat free program you can download called Duncan's Tone Stack Calculator where you can try different values for the tone stack and graphically see how it affects the frequency response.
http://www.duncanamps.com/tsc/

You could also try reducing the value of C6, the coupling capacitor after the volume control. Try .01uF for starters.


Top
 Profile  
 
PostPosted: Mon Aug 26, 2019 8:34 am 
Offline
Friend
Friend

Joined: Tue Sep 13, 2011 6:16 pm
Posts: 25
mitch m wrote:
The two preamps are identical, so changing the cathode resistor or capacitor won't help. The TMB channel just has an extra gain stage and a cathode follower. You could try decreasing the value of C4, the capacitor on the bass control. Try .01uF or even .0047uF.

There's a neat free program you can download called Duncan's Tone Stack Calculator where you can try different values for the tone stack and graphically see how it affects the frequency response.
http://www.duncanamps.com/tsc/

You could also try reducing the value of C6, the coupling capacitor after the volume control. Try .01uF for starters.


Thank you so much! Will try those mods!
:thumbsup: :thumbsup:


Top
 Profile  
 
PostPosted: Thu Aug 29, 2019 8:25 am 
Offline
Holy Ghost
Holy Ghost
User avatar

Joined: Sun Mar 13, 2005 4:10 pm
Posts: 7519
Location: Canada
Try Change C1 to .68 and C6 to .01 . You can play with he tone stack to. Use Duncan tone stack calculator.

_________________
Stephen
Web: www.trinityamps.com. Facebook: facebook.com/trinityamps. Twitter: @trinityamps


Top
 Profile  
 
PostPosted: Thu Aug 29, 2019 8:51 am 
Offline
Friend
Friend

Joined: Tue Sep 13, 2011 6:16 pm
Posts: 25
coco wrote:
Try Change C1 to .68 and C6 to .01 . You can play with he tone stack to. Use Duncan tone stack calculator.


Thanks! Wouldnt C1 to 0.68uF be too big? Wouldnt it increase bass rather than lower it?

No, the higher the capacitance, the lower the bass frequency. Currently it's sitting at 1uf so .68uf is less


Top
 Profile  
 
PostPosted: Fri Aug 30, 2019 8:38 am 
Offline
Friend
Friend

Joined: Tue Sep 13, 2011 6:16 pm
Posts: 25
emartine wrote:
coco wrote:
Try Change C1 to .68 and C6 to .01 . You can play with he tone stack to. Use Duncan tone stack calculator.


Thanks! Wouldnt C1 to 0.68uF be too big? Wouldnt it increase bass rather than lower it?

No, the higher the capacitance, the lower the bass frequency. Currently it's sitting at 1uf so .68uf is less


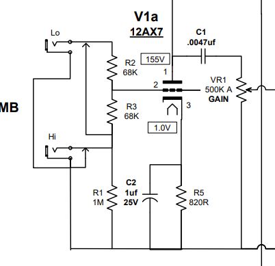
I see C1 is 0.0047uf in the original schematic. How do you calculate the capacitance to 1uf?
Thanks again!


Top
 Profile  
 
PostPosted: Fri Aug 30, 2019 12:45 pm 
Offline
Holy Ghost
Holy Ghost
User avatar

Joined: Sun Mar 13, 2005 4:10 pm
Posts: 7519
Location: Canada
Ha, the other C1!! The one on the cathode beside R5.

My bad..

Attachment:
TmbPre.JPG
TmbPre.JPG [ 26.14 KiB | Viewed 10297 times ]

_________________
Stephen
Web: www.trinityamps.com. Facebook: facebook.com/trinityamps. Twitter: @trinityamps


Top
 Profile  
 
Display posts from previous:  Sort by  
Post new topic Reply to topic  [ 7 posts ] 

All times are UTC - 5 hours [ DST ]


Who is online

Users browsing this forum: No registered users and 34 guests


You cannot post new topics in this forum
You cannot reply to topics in this forum
You cannot edit your posts in this forum
You cannot delete your posts in this forum
You cannot post attachments in this forum

Search for:
Jump to:  
Powered by phpBB® Forum Software © phpBB Group