trinityamps.com

Trinity Amps Guitar Amp Forum
It is currently Fri Jan 02, 2026 1:29 am

All times are UTC - 5 hours [ DST ]




Post new topic Reply to topic  [ 5 posts ] 
Author Message
 Post subject: Add-on reverb
PostPosted: Sat Oct 06, 2018 2:57 pm 
Offline
Friend
Friend

Joined: Wed Sep 19, 2018 12:47 pm
Posts: 21
Has anyone added a spring reverb to their TC15?

I'd be interested in a circuit to do this.

I realize more room would be needed in the cabinet, but I'm planning on making my own cab so that's not a problem.


Top
 Profile  
 
 Post subject: Re: Add-on reverb
PostPosted: Sun Oct 07, 2018 8:52 am 
Offline
Friend
Friend

Joined: Wed Sep 19, 2018 12:47 pm
Posts: 21
This is the kind of thing I was considering.

Image


Top
 Profile  
 
 Post subject: Re: Add-on reverb
PostPosted: Tue Oct 16, 2018 10:35 am 
Offline
Friend
Friend

Joined: Wed Sep 19, 2018 12:47 pm
Posts: 21
OK, I've figured out some of the details of how this would work, but still a couple of questions.

The original Fender amp this circuit was designed for apparently had a series of filter caps, and B+ was tapped at 3 different places in the series, resulting in B+1 B+2 B+3, all with different voltages.
The TC15 uses a can cap, and only has one B+ output. The reverb circuit wants 390-460 volts for B+2, whereas the TC15 only has a single plate voltage supply at 386 volts
I'm wondering
1) is 386 close enough to 390 that I can get away with this? It looks like I would be slightly under-powering the plate voltage for the 12AT7 tube. What would that be likely to do?
2) If I need to get that plate voltage in spec, how would it be possible to up the voltage coming off the TC 15's can cap?

Other wonder:
Robrobinette says this will draw about 1 amp of heater current.
Will this extra load cause problems in the TC15's power supply?

PS - I realize any answers would be speculative and I won't hold anyone responsible if my amp blows up :bugeye:


Top
 Profile  
 
 Post subject: Re: Add-on reverb
PostPosted: Tue Oct 16, 2018 3:25 pm 
Offline
Friend
Friend

Joined: Wed Sep 19, 2018 12:47 pm
Posts: 21
OK, I heard back from Rob Robinette himself.
He says there's no problem under-powering the 12AT7.
So the B+ voltage supplied by the TC15 power supply will be fine.

My only remaining question: will I cause problems by drawing this extra 1 amp off the power supply?


Top
 Profile  
 
 Post subject: Re: Add-on reverb
PostPosted: Fri Oct 19, 2018 10:15 am 
Offline
Friend
Friend

Joined: Wed Sep 19, 2018 12:47 pm
Posts: 21
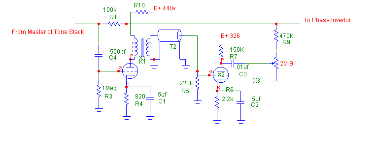
Update 1: Ordered my TC15 Kit!
Update 2: found some old threads with Kurtlives' reverb circuit. It looks similar to the Fender derived one above.

Would love to hear from anyone who has tried the Kurtlives circuit, how it turned out, any tips or suggestions, what components you used.

Schematic attached below.
I don't see where he says what kind of tubes these are.
Maybe there is a code for tubes on schematics that I don't know how to read?
It looks like he's got his RCA jacks grounded on both sides of the tank - so I am guessing this means it goes with a reverb tank that's insulated on the input and output sides?

Attachment:
kurtlives reverb.jpg
kurtlives reverb.jpg [ 58.44 KiB | Viewed 10286 times ]


Top
 Profile  
 
Display posts from previous:  Sort by  
Post new topic Reply to topic  [ 5 posts ] 

All times are UTC - 5 hours [ DST ]


Who is online

Users browsing this forum: No registered users and 18 guests


You cannot post new topics in this forum
You cannot reply to topics in this forum
You cannot edit your posts in this forum
You cannot delete your posts in this forum
You cannot post attachments in this forum

Search for:
Jump to:  
Powered by phpBB® Forum Software © phpBB Group