trinityamps.com

Trinity Amps Guitar Amp Forum
It is currently Sun Jan 11, 2026 2:42 pm

All times are UTC - 5 hours [ DST ]




Post new topic Reply to topic  [ 12 posts ] 
Author Message
 Post subject: single ended EL84?
PostPosted: Wed Sep 14, 2016 8:08 am 
Offline
Novice
Novice

Joined: Tue Apr 15, 2008 10:48 am
Posts: 119
Location: Winchester VA
Greetings, all!

I haven't been on any of the Trinity forums for several years, but built the TC-15 and Tweed amps. Sold the Tweed but still play and love the TC-15. I have an old Supro amp cab and chassis with no components other than a decent speaker. This is the smallest Supro, had a Champ type circuit - 5Y3, 12AX7, one 6V6. I can build a Champ or Champ derivative in the space I have, but I prefer the EL84. I know Gibson made a 5W amp with one EL84, but it had a different PT and OT from the Champ (of course).

Anyone have a single-ended one EL84 amp/circuit they have heard or own and really like? If so, do you have a circuit and/or source you could post or recommend?

Many thanks!


Top
 Profile  
 
 Post subject: Re: single ended EL84?
PostPosted: Wed Sep 14, 2016 10:52 am 
Offline
Holy Ghost
Holy Ghost
User avatar

Joined: Sun Mar 13, 2005 4:10 pm
Posts: 7519
Location: Canada
Only one I can recall is the VOX AC4. Mostly used octal power tubes in single ended amps FWIW. You could build a Tramp and use an EL84, that would be pretty awesome I think!!

_________________
Stephen
Web: www.trinityamps.com. Facebook: facebook.com/trinityamps. Twitter: @trinityamps


Top
 Profile  
 
 Post subject: Re: single ended EL84?
PostPosted: Wed Sep 14, 2016 11:20 am 
Offline
Novice
Novice

Joined: Tue Apr 15, 2008 10:48 am
Posts: 119
Location: Winchester VA
I've looked a little at the Tramp, but I don't think it would fit in my combo cab/ chassis. Trying to keep the cost down. I think the Gibson single-ended EL84 I mentioned was their "Model 1."


Top
 Profile  
 
 Post subject: Re: single ended EL84?
PostPosted: Wed Sep 14, 2016 11:36 am 
Offline
Holy Ghost
Holy Ghost
User avatar

Joined: Sun Mar 13, 2005 4:10 pm
Posts: 7519
Location: Canada
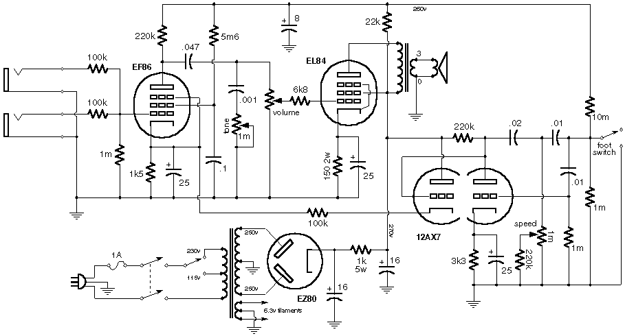
I dont really see anything special about that amp. An EF86 front end AC4 would be more interesting IMO.
AC4 without tremolo perhaps.

VOX AC4
Attachment:
ac_4.gif
ac_4.gif [ 13.22 KiB | Viewed 20591 times ]


KALAMAZOO 1
Attachment:
kalamazoo_schem.gif
kalamazoo_schem.gif [ 42.96 KiB | Viewed 20591 times ]

_________________
Stephen
Web: www.trinityamps.com. Facebook: facebook.com/trinityamps. Twitter: @trinityamps


Top
 Profile  
 
 Post subject: Re: single ended EL84?
PostPosted: Wed Sep 14, 2016 11:52 am 
Offline
Novice
Novice

Joined: Tue Apr 15, 2008 10:48 am
Posts: 119
Location: Winchester VA
Yes, I really like the TC-15 with EF86 and EL84s. I just hate to leave my empty Supro box sitting around collecting dust. I'll check out the AC4, that does indeed look more interesting. Thanks for the helpful advice and the schematic!


Top
 Profile  
 
 Post subject: Re: single ended EL84?
PostPosted: Wed Sep 14, 2016 1:14 pm 
Offline
Holy Ghost
Holy Ghost
User avatar

Joined: Sun Mar 13, 2005 4:10 pm
Posts: 7519
Location: Canada
I expect you could build one into that small cab or chassis. same number of tubes. BTW, you dont need to use a tube rectifier with single ended amps. SE amps run Class A any way, so basically, there is no sag or feel, to worry about loosing. Saves space, time and money.

_________________
Stephen
Web: www.trinityamps.com. Facebook: facebook.com/trinityamps. Twitter: @trinityamps


Top
 Profile  
 
 Post subject: Re: single ended EL84?
PostPosted: Wed Sep 14, 2016 1:27 pm 
Offline
Novice
Novice

Joined: Tue Apr 15, 2008 10:48 am
Posts: 119
Location: Winchester VA
By "build one into that small cab" do you mean the Tramp circuit or the AC4? The Tramp wouldn't fit due to the larger circuit and tone controls, right? Unless that circuit could be simplified. I haven't looked far into the Tramp forum.

Thanks also for the important info about the rectifier.


Top
 Profile  
 
 Post subject: Re: single ended EL84?
PostPosted: Wed Sep 14, 2016 3:04 pm 
Offline
Holy Ghost
Holy Ghost
User avatar

Joined: Sun Mar 13, 2005 4:10 pm
Posts: 7519
Location: Canada
I was thinking AC4 actually. How much space do you actually have??

_________________
Stephen
Web: www.trinityamps.com. Facebook: facebook.com/trinityamps. Twitter: @trinityamps


Top
 Profile  
 
 Post subject: Re: single ended EL84?
PostPosted: Wed Sep 14, 2016 3:17 pm 
Offline
Novice
Novice

Joined: Tue Apr 15, 2008 10:48 am
Posts: 119
Location: Winchester VA
Not much space. I don't have the chassis in front of me right now, but I know it is only about 3" wide for the board (but pretty deep, maybe 3" deep). I'm guessing about 12" long. A Champ circuit board will fit in (barely on the width) - would have to install the board components and wire leads prior to installation, to be sure. My chassis is already stamped with holes for PT and OT mounting (spaced to fit Champ or Supro trannies), jacks, single vol./on-off switch, fuse, lamp. Maybe not enough room even to add a tone control. No cutout for the PT, just mounting holes so above the chassis style would be easiest.


Top
 Profile  
 
 Post subject: Re: single ended EL84?
PostPosted: Sat Sep 17, 2016 9:21 am 
Offline
Expert
Expert
User avatar

Joined: Sun Feb 17, 2008 4:47 pm
Posts: 960
Location: Toronto, Canada.
You could adopt just about any single ended output design for an EL84, just a matter of biasing and using octal/noval socket.

The only SE EL84 amp that jumps to my mind now (other than the AC4) is the Epiphone Valve Jr., which was quite a popular little amp a few years back.

_________________
http://pdfelectronics.com


Top
 Profile  
 
 Post subject: Re: single ended EL84?
PostPosted: Fri Sep 30, 2016 11:08 pm 
Offline
Friend
Friend

Joined: Sat Sep 01, 2012 9:08 pm
Posts: 25
Location: Sudbury, Ontario
If you want to go the valve junior route then be aware that the stock circuit it not considered to be a great sounding amp. However, there is plenty of info out there on mods to the valve junior circuit. Not sure what kind of music you like but this link:

https://www.youtube.com/watch?v=PZRveNnv0L4

and related videos discusses mods that attempt to get as close as possible to a Billy Gibbons type tone with a just one 12AX7, one EL84 and a single volume control. Be sure to look through his other videos related to this one that show the schematic he is working from. I think it sounds pretty respectable for such a basic single ended amp.

I have been thinking of doing this one myself from parts and a single ended OT I have kicking around .. just need to grab a suitable PT!


Top
 Profile  
 
 Post subject: Re: single ended EL84?
PostPosted: Sun Oct 02, 2016 9:15 pm 
Offline
Experienced
Experienced
User avatar

Joined: Wed Aug 26, 2009 11:27 pm
Posts: 273
Location: Ontario
You can also check out ax84 and there p1 marshall based preamp


Top
 Profile  
 
Display posts from previous:  Sort by  
Post new topic Reply to topic  [ 12 posts ] 

All times are UTC - 5 hours [ DST ]


Who is online

Users browsing this forum: No registered users and 24 guests


You cannot post new topics in this forum
You cannot reply to topics in this forum
You cannot edit your posts in this forum
You cannot delete your posts in this forum
You cannot post attachments in this forum

Search for:
Jump to:  
Powered by phpBB® Forum Software © phpBB Group