trinityamps.com

Trinity Amps Guitar Amp Forum
It is currently Mon Jan 19, 2026 5:56 am

All times are UTC - 5 hours [ DST ]




Post new topic Reply to topic  [ 8 posts ] 
Author Message
 Post subject: 6v6 only layout
PostPosted: Wed Mar 18, 2015 1:39 am 
Offline

Joined: Mon Jan 25, 2010 11:16 pm
Posts: 8
Location: SoCal
Is there a layout around for 6v6 only instead of EL84's? I looked at the v6 layout and I understand most of it, but still not 100% sure.


Top
 Profile  
 
 Post subject: Re: 6v6 only layout
PostPosted: Wed Mar 18, 2015 11:11 am 
Offline
Holy Ghost
Holy Ghost
User avatar

Joined: Sun Mar 13, 2005 4:10 pm
Posts: 7519
Location: Canada
No there isnt one. Which model are you looking at?

_________________
Stephen
Web: www.trinityamps.com. Facebook: facebook.com/trinityamps. Twitter: @trinityamps


Top
 Profile  
 
 Post subject: Re: 6v6 only layout
PostPosted: Wed Mar 18, 2015 12:26 pm 
Offline

Joined: Mon Jan 25, 2010 11:16 pm
Posts: 8
Location: SoCal
I have the TMB kit.


Top
 Profile  
 
 Post subject: Re: 6v6 only layout
PostPosted: Wed Mar 18, 2015 2:49 pm 
Offline

Joined: Mon Jan 25, 2010 11:16 pm
Posts: 8
Location: SoCal
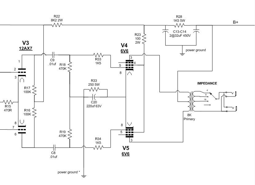
I read in a few places that a few resistors have to change when going from EL84 to 6V6, but it seems to be more than that. It looks like the wiring also changes.

Control grids (pin 2) for the EL84 in the TMB layout go to the 8K2 resistors.

When I look at the v6 layout, the 6V6 control grids (pin 5) go to the 470K resistors (in series with the 1K5 resistors), and to the other end of the 8K2 resistors.

Which way to go?


Top
 Profile  
 
 Post subject: Re: 6v6 only layout
PostPosted: Wed Mar 18, 2015 5:46 pm 
Offline
Holy Ghost
Holy Ghost
User avatar

Joined: Sun Mar 13, 2005 4:10 pm
Posts: 7519
Location: Canada
We drive the 6V6 harder so to accommodate them both in the design we add some dropping resistors. Look this over for pure 6V6 output section.

also kurtlives did a 6V6 plexi as well.

Attachment:
6V618W.JPG
6V618W.JPG [ 48.42 KiB | Viewed 10238 times ]

_________________
Stephen
Web: www.trinityamps.com. Facebook: facebook.com/trinityamps. Twitter: @trinityamps


Top
 Profile  
 
 Post subject: Re: 6v6 only layout
PostPosted: Wed Mar 18, 2015 6:25 pm 
Offline

Joined: Mon Jan 25, 2010 11:16 pm
Posts: 8
Location: SoCal
This helps, thanks.


Top
 Profile  
 
 Post subject: Re: 6v6 only layout
PostPosted: Wed Mar 18, 2015 8:08 pm 
Offline
Expert
Expert
User avatar

Joined: Sun Feb 17, 2008 4:47 pm
Posts: 960
Location: Toronto, Canada.
This was my setup for 6V6 http://pdfelectronics.com/wp-content/ga ... =798879242

Sounds amazing

_________________
http://pdfelectronics.com


Top
 Profile  
 
 Post subject: Re: 6v6 only layout
PostPosted: Wed Mar 18, 2015 11:26 pm 
Offline

Joined: Mon Jan 25, 2010 11:16 pm
Posts: 8
Location: SoCal
kurtlives wrote:
This was my setup for 6V6 http://pdfelectronics.com/wp-content/ga ... =798879242

Sounds amazing

That's good to hear! I'll definitely use it. Then I'll have to get another kit for an 18 Watt :D


Top
 Profile  
 
Display posts from previous:  Sort by  
Post new topic Reply to topic  [ 8 posts ] 

All times are UTC - 5 hours [ DST ]


Who is online

Users browsing this forum: No registered users and 14 guests


You cannot post new topics in this forum
You cannot reply to topics in this forum
You cannot edit your posts in this forum
You cannot delete your posts in this forum
You cannot post attachments in this forum

Search for:
Jump to:  
Powered by phpBB® Forum Software © phpBB Group