From bpkuder's thread:
zaphod wrote:
Be aware that the amp will sound less brown with SS rectifiers.
In keeping with my heavily modded amp,

I was looking for more options. I had planned from the beginning to have dual rectifiers for the different sounds they each give.
zaphod wrote:
Also, the B+ voltage will go too high unless you also stick some zeners after the SS rectifiers to knock some volts off.
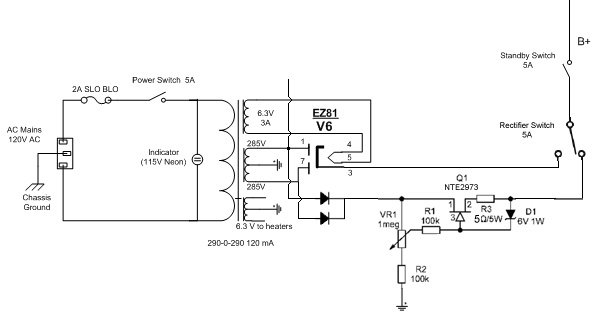
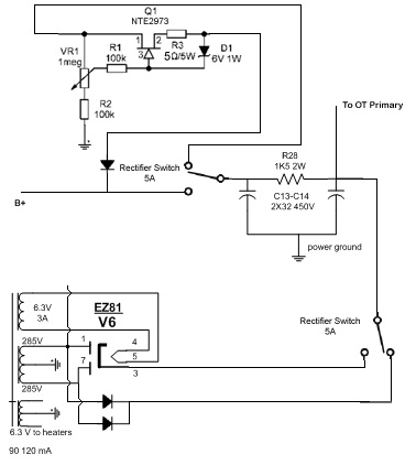
My idea was to use a voltage regulator (like the VVR/VRM) to control the B+.
Here is what I did:
Attachment:
dualrect.jpg [ 46.47 KiB | Viewed 23863 times ]
My plan was to use the VRM to bring down the voltage to match the B+ of the EZ81. It was working at first. I was able to dial the voltage to where it matched the ez81 but then one day I noticed the voltage going way low (I had the VM clipped to the B+ so I could monitor it while playing) and my guitar sounded funny (buzzy/farty) and my son said "that doesn't sound good". I turned it off and ever since then the VRM does not seem to work right. In cathode bias the VRM 1 meg pot only varies the voltage from 339 all the way down to 341 all the way up. I should be able to vary it from 35-40 volts up to 350-370 volts (which I was able to do at first) so something is going on in the VRM.
And just so you know, I am not using the VRM like you would for power scaling an amp. I am strictly using it to dial back the B+ of the SS rectifier. Like a trim pot (actually I bought a 1meg trim pot for the VRM but it was only rated up to 300 volts so I didn't use it) once I have the voltage set I leave it there.
So the question is, what could be wrong with the VRM? Could it be the MOSFET? And how do I begin to test it?